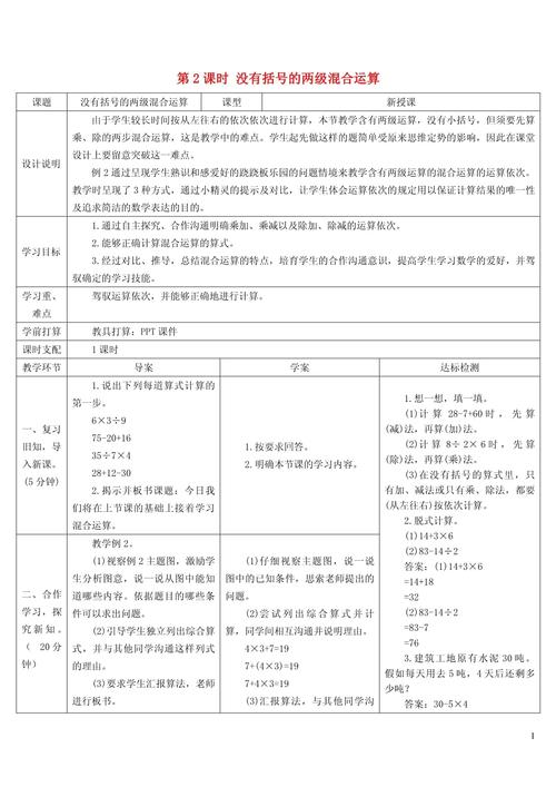
小学二年级数学下册教案:《表内除法(一)——平均分》
教学基本信息
- 课题: 《平均分》
- 教材版本: 人民教育出版社《义务教育教科书数学》二年级下册
- 授课年级: 小学二年级
- 课时安排: 1课时(40分钟)
- 授课教师: [教师姓名]
教学目标
根据课程标准的要求和学生的认知水平,制定以下三维目标:

(图片来源网络,侵删)
-
知识与技能:
- 初步理解“平均分”的含义,知道每份分得同样多,叫做平均分。
- 掌握按指定份数平均分的方法,能正确地将一些物品平均分成指定的几份。
- 初步培养学生的动手操作能力和语言表达能力。
-
过程与方法:
- 通过动手分一分、看一看、说一说等活动,经历从“随意分”到“平均分”的过程,体验知识的形成。
- 在小组合作与交流中,学会倾听与分享,体验合作学习的乐趣。
-
情感态度与价值观:
- 感受数学与生活的密切联系,体验数学在生活中的应用。
- 培养学生认真观察、积极思考、乐于合作的良好学习习惯。
教学重难点
- 教学重点: 理解“平均分”的含义,掌握按指定份数平均分的方法。
- 教学难点: 理解“平均分”的“每份同样多”这一核心概念,并能灵活运用。
教学准备
- 教师准备:
- 多媒体课件(PPT),包含情境图、例题、练习题。
- 实物投影仪。
- 教学用的小磁贴、水果图片(如苹果、橘子)、糖果等。
- 学生准备:
- 每人准备一盒学具(如小圆片、小棒、小方块等,至少12个)。
- 练习本、铅笔。
教学过程
(一) 创设情境,导入新课 (约5分钟)

(图片来源网络,侵删)
-
故事激趣,引出问题:
- 教师: (播放PPT,展示一个“春游野餐”的情境图)同学们,春天来了,老师要带大家去春游!看,小明和小红也准备了好多好吃的,他们想把这些糖果分给小伙伴们,可是遇到了一个难题,我们一起来帮帮他们,好吗?
- PPT出示问题: 有6颗糖果,要分给3个小朋友,可以怎么分呢?
-
动手操作,初步感知:
- 教师: 请大家拿出自己的学具小圆片,代替糖果,在桌面上分一分,看看你能想出几种不同的分法?
- 学生活动: 学生独立动手操作,教师巡视,注意观察学生的不同分法。
- 汇报交流:
- 教师: 谁愿意上台展示你的分法,并说一说你是怎么分的?
- 学生可能出现的分法:
- 1, 2, 3 (教师板书)
- 2, 2, 2 (教师板书)
- 3, 1, 2 (教师板书)
- 教师引导: 同学们真棒,想出了这么多分法!请大家仔细观察这三种分法,你最喜欢哪一种?为什么?(引导学生发现第二种分法“每份都一样多”)
(二) 动手实践,探究新知 (约20分钟)
-
教学例1:认识“平均分”
(图片来源网络,侵删)- 教师: (指着分法二:2, 2, 2)像这样,每份分得的糖果数量都一样多,我们就说这种分法是“平均分”。(板书课题:平均分)
- 教师: 什么叫做“平均分”呢?谁能用自己的话说一说?
- 学生尝试概括,教师总结并板书: 每份分得同样多,叫做平均分。
- 判断练习: (PPT出示几组分图)
- 第一组:4个苹果,分成2份,一份2个,一份2个。(是平均分吗?为什么?)
- 第二组:8个橘子,分成2份,一份3个,一份5个。(是平均分吗?为什么?)
- 第三组:12个草莓,分成3份,每份4个。(是平均分吗?为什么?)
- 教师小结: 判断是不是平均分,关键就是看“每份是不是同样多”。
-
教学例2:学习“按指定份数平均分”的方法
- 情境延续:
- 教师: 小明和小红的问题解决了,他们又拿出了8颗糖果,这次想平均分给4个小朋友,每人能分到几颗呢?请大家用学具再来分一分。
- 学生活动: 学生动手操作,尝试将8个小圆片平均分成4份。
- 交流方法:
- 教师: 你是怎么分的?结果是什么?
- 学生汇报: 我一个一个地分,给1个,给2个,给3个,给4个,再从剩下的里给1个,给2个,给3个,给4个,最后每人分到2个。
- 教师肯定并提炼方法: 这位同学的方法非常好!我们可以总结成一句口诀:一个一个地分,直到分完。(板书:方法:一个一个地分)
- 教师追问: 还有其他分法吗?(引导学生发现还可以两个两个地分,或者四个四个地试)
- 教师总结: 无论是一个一个分,还是两个两个分,只要最后保证每份同样多,就是平均分。
- 情境延续:
-
巩固练习,深化理解
- “分礼物”游戏:
- 教师: 老师这里有一些小礼物(磁贴),请一个同学上来,听老师的要求来分。
- 活动1: 请你把12个磁贴平均分成3份,每份是几个?(学生操作,其他同学一起数)
- 活动2: 请你把18个磁贴平均分成2份,每份是几个?(学生操作)
- 活动3: 请你把15个磁贴平均分成5份,每份是几个?(学生操作,体会“一个一个分”的必要性)
- 小组合作:
- 教师: 现在请大家在小组里玩一个“我说你分”的游戏,组长说一个总数和份数,组员们用学具分一分,看看谁分得又快又对。
- “分礼物”游戏:
(三) 巩固应用,拓展延伸 (约10分钟)
-
基础闯关(PPT出示):
- 第一关:圈一圈。 把12个风车平均分成3份,每份几个?请圈一圈。
- 第二关:连一连。 左边有12个胡萝卜,右边有3只兔子,平均每只兔子可以分到几个胡萝卜?请连一连。
- 第三关:说一说。 (情境图)有15本故事书,平均分给5个小组,每个小组分几本?你是怎么想的?
-
联系生活,解决问题:
- 教师: 在我们的生活中,什么时候会用到“平均分”呢?(引导学生举例:分水果、分书本、分小组等)
- 教师举例: 老师有20块橡皮,要平均奖给我们班的4个小组,每个小组可以分到几块呢?谁能解决这个问题?(学生独立思考后回答)
(四) 课堂总结,回顾反思 (约5分钟)
- 教师: 同学们,这节课我们学习了什么新知识?(平均分)
- 教师: 什么是平均分呢?(每份分得同样多)
- 教师: 我们可以用什么方法来平均分物品呢?(一个一个地分,两个两个地分……)
- 教师: 今天大家表现得都非常棒,不仅学会了知识,还帮助了小明和小红,感受到了数学的用处,希望大家在生活中也能做一个会分享、懂公平的好孩子!
板书设计
一个简洁、清晰的板书可以帮助学生构建知识体系。
| 表内除法(一)——平均分 |
|---|
| 问题:6颗糖分给3个小朋友 |
| 分法:1, 2, 3 (不平均) |
| 分法:2, 2, 2 (平均) |
| 概念:每份分得同样多,叫做平均分。 |
| 方法:一个一个地分,直到分完。 |
| 例题:8颗糖,平均分给4个小朋友,每人分到2颗。 |
教学反思
本节课的设计力求体现“以学生为中心”的教学理念,通过创设学生熟悉的“春游分糖果”情境,激发了学生的学习兴趣和探究欲望,整个教学过程遵循“感知—表象—概念—应用”的认知规律,让学生在动手操作、观察比较、合作交流中主动构建知识。
-
成功之处:
- 情境导入能有效吸引学生注意力,让学生在解决实际问题的过程中学习数学。
- 动手操作环节充分,给学生提供了充足的体验和感悟“平均分”含义的机会。
- 练习设计层次分明,从基础判断到动手操作,再到解决实际问题,层层递进,符合学生的认知规律。
- 注重数学与生活的联系,让学生感受到数学的实用价值。
-
改进之处:
- 在小组合作环节,要更好地关注到每一个学生,特别是学习有困难的学生,确保他们也能参与到活动中来。
- 对于“平均分”的多种分法可以再开放一些,鼓励学生用更独特的方式去思考和表达,培养其创新思维。
- 在时间分配上,要更加精准,确保“拓展延伸”环节有充足的时间,让学有余力的学生得到进一步发展。
