教师资格考试的试卷通常包含笔试和面试两个部分,笔试是上机考试或纸笔考试,面试则是现场模拟教学和问答。

(图片来源网络,侵删)
下面我将为您详细拆解这两个部分的试卷结构、题型、备考资源以及获取真题的途径。
第一部分:笔试 (笔试)
笔试是资格证考试的第一关,主要考察教育理论、学科知识和综合素质。
笔试科目结构
根据您报考的学段和学科不同,笔试科目组合也不同。
幼儿园教师资格:

(图片来源网络,侵删)
- 《综合素质》
- 《保教知识与能力》
小学教师资格:
- 《综合素质》
- 《教育教学知识与能力》
- 《学科知识与教学能力》(部分省份和学科需要,如语文、数学、英语等,具体看当地公告)
初级中学、高级中学、中职文化课教师资格:
- 《综合素质》
- 《教育知识与能力》
- 《学科知识与教学能力》
中职专业课、实习指导教师资格:
- 《综合素质》
- 《教育知识与能力》
- 《学科知识与教学能力》(不考,由各省自行组织或面试时考核)
笔试各科目试卷结构与题型详解
《综合素质》(所有学段必考)

(图片来源网络,侵删)
-
试卷结构:
- 职业理念(约15%):主要考察教育观、学生观、教师观。
- 教育法律法规(约10%):《教育法》、《义务教育法》、《教师法》、《未成年人保护法》等。
- 教师职业道德规范(约15%):“三爱两人一终身”(爱国守法、爱岗敬业、关爱学生、教书育人、为人师表、终身学习)。
- 文化素养(约30%):涉及中外历史、文学、艺术、科技、地理等常识,范围极广。
- 基本能力(约30%):包括信息处理能力(如Word、Excel操作)、逻辑思维能力、阅读理解能力和写作能力。
-
主要题型:
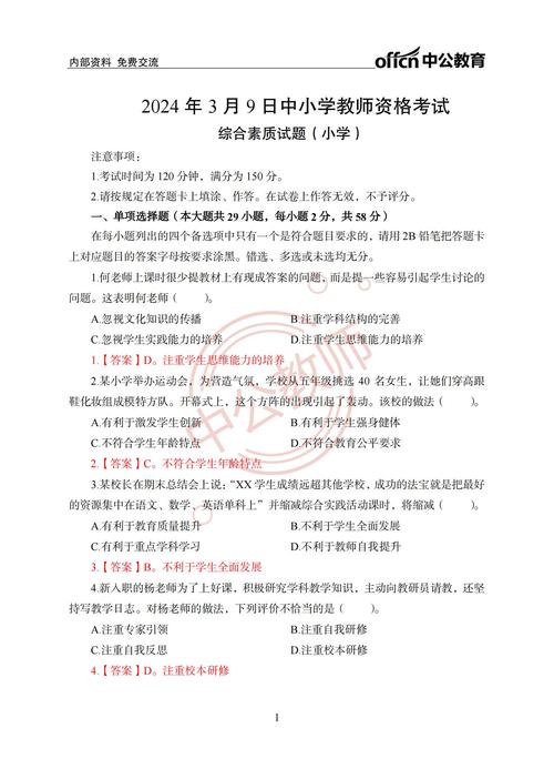
- 单项选择题:29题,每题2分,共58分,覆盖所有模块,是基础得分项。
- 材料分析题:3题,每题14分,共42分,通常结合教育案例,考察职业理念、法律法规和职业道德的应用。
- 写作题:1题,共50分,通常是800-1000字的议论文,主题与教育、教师、学生成长相关。
《教育知识与能力》(小学)/《教育知识与能力》(中学)/《保教知识与能力》(幼儿园)
-
小学《教育教学知识与能力》:
- 试卷结构: 教育基础、学生指导、班级管理、教学设计、教学实施、教学评价。
- 主要题型:
- 单项选择题:20题,每题2分,共40分。
- 简答题:3题,每题10分,共30分。
- 材料分析题:2题,每题20分,共40分。
- 教学设计题:1题,共40分。(从语文、数学、英语、音乐、体育、美术六科中任选一科作答)
-
中学《教育知识与能力》:
- 试卷结构: 教育基础知识和基本原理、中学课程、中学教学、中学生发展心理、中学生心理辅导、中学德育、中学班级管理与教师心理。
- 主要题型:
- 单项选择题:21题,每题2分,共42分。
- 辨析题:4题,每题8分,共32分。(判断观点正误并说明理由)
- 简答题:4题,每题10分,共40分。
- 材料分析题:2题,每题18分,共36分。
-
幼儿园《保教知识与能力》:
- 试卷结构: 学前儿童发展、学前教育原理、生活指导、环境创设、游戏活动的指导、教育活动的组织与实施、教育评价。
- 主要题型:
- 单项选择题:10题,每题3分,共30分。
- 简答题:2题,每题15分,共30分。
- 论述题:1题,共20分。
- 材料分析题:2题,每题20分,共40分。
- 活动设计题:1题,共40分。(设计一个幼儿园活动方案)
《学科知识与教学能力》
-
试卷结构:
- 学科知识:约占40-50%,考察您对所报考学科(如语文、数学、英语等)的专业知识掌握程度,难度通常接近或略高于高中水平。
- 课程知识:约占15%,考察对国家课程标准(如《义务教育语文课程标准》)的理解。
- 教学知识:约占30%,考察教学设计、教学实施、教学评价等教学论知识。
- 教学能力:约占15%,通常是教学设计题,要求根据给定材料进行完整的教案设计。
-
主要题型:
- 单项选择题
- 简答题
- 案例分析题
- 教学设计题(核心题型,分值最高)
第二部分:面试
面试通过后,才算真正通过教师资格考试,面试是对综合能力的全面考察。
-
考试流程:
- 抽题: 系统随机抽取一道规定学科的题目。
- 备课: 20分钟时间,在专用教室撰写教案。
- 回答规定问题: 5分钟,考官会问2个结构化问题,考察教育理念、应急处理等。
- 试讲/演示: 10分钟,根据教案进行模拟课堂教学。
- 答辩: 5分钟,考官围绕你的试讲内容进行提问。
- 评分。
-
核心考察点:
- 仪表仪态: 精神面貌、着装得体。
- 言语表达: 语言流畅、有感染力、吐字清晰。
- 思维品质: 逻辑清晰、反应敏捷。
- 教学设计: 教学目标明确、重难点突出、环节完整。
- 教学实施: 教学方法得当、师生互动良好、板书规范。
- 职业道德: 体现关爱学生、教书育人的理念。
第三部分:如何获取试卷/真题资源
备考离不开高质量的真题和模拟题,以下是一些可靠的资源渠道:
官方渠道
- 中国教育考试网:中小学教师资格考试官网,这是最权威的来源,可以查到考试大纲、报名公告、部分样题等。官网链接
- 各省教育考试院官网:会发布本省的考试通知、政策解读等。
权威培训机构
- 粉笔教师:以其高质量的题库和系统的课程著称,APP内有大量免费和付费的真题、模拟题和专项练习。
- 中公教育:老牌机构,教材和题库非常全面,线下网点多。
- 华图教育:与中公类似,也是备考教师资格的主流选择。
资料共享平台(请注意甄别质量)
- B站(哔哩哔哩):有大量免费的备考UP主,会分享真题解析、备考经验、重点梳理等视频,资源非常丰富。
- 小红书:搜索“教资”、“教资笔试”,可以看到很多考生分享的备考笔记、错题整理和上岸经验。
- 知乎:有关于教师资格考试的深度问答和经验分享,可以了解考试的整体情况和难点。
图书购买
- 在当当网、京东等电商平台搜索“中小学教师资格考试”,可以找到各大机构出版的历年真题汇编、教材和预测卷,购买近5年的真题进行反复研究是最有效的备考方法之一。
备考建议
- 研究大纲: 首先通读考试大纲,明确考试范围和要求。
- 精做真题: 把近5-10年的真题至少做2-3遍,第一遍摸底,第二遍深入分析,第三遍查漏补缺,真题是最好的复习资料。
- 重点突破: 针对高频考点和自己的薄弱环节进行专项练习。《综合素质》的写作和《教育知识与能力》的材料分析题是拉分关键。
- 勤于动笔: 尤其是科目三的教案设计和面试的试讲,一定要亲手写、亲手练,不能只看不练。
- 关注时政: 《综合素质》的文化素养部分需要日常积累,多关注新闻、文化类节目。
希望这份详细的指南能帮助您更好地了解教师资格考试试卷结构,并祝您备考顺利,成功上岸!
