三个核心维度(数学素养的“骨架”)
这个框架借鉴了国际通行的PISA(国际学生评估项目)对素养的定义,非常经典和实用。

(图片来源网络,侵删)
数学眼光 (Mathematical Perspective / Seeing Mathematically)
这是指学生能够从现实世界中发现和提出数学问题的能力,他们看到的不是孤立的事件,而是其中蕴含的数量关系、空间形式和变化规律。
- 核心表现:
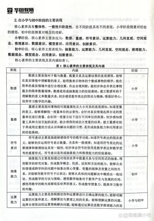
- 数感: 对数和数量关系的直观感知,看到一堆苹果,能快速估计大概有多少;知道100万有多大;能理解“一半”和“50%”在不同情境下的含义。
- 量感: 对可测量属性(如长度、面积、体积、时间、质量)的感知和把握,知道教室的长大约是6米,能掂量出1千克和100克的区别。
- 符号意识: 理解数学符号(如数字、字母、运算符号、关系符号)是表达和交流数学思想的工具,看到“3x+5=20”,能理解这是一个数学模型,而不是几个符号的随意组合。
- 空间观念/几何直观: 对空间图形与数量关系的感知和想象,能从不同角度观察一个物体,并在脑中形成它的立体图像;能看懂地图、示意图。
数学思维 (Mathematical Thinking / Thinking Mathematically)
这是指学生在面对数学问题时,进行分析、推理、抽象和创造的能力,这是数学素养的“发动机”。
- 核心表现:
- 运算能力: 不仅是算得对、算得快,更是理解算理、选择合理算法的能力,计算25x4时,能迅速想到“百数”而不仅仅是竖式计算。
- 推理能力: 包括合情推理(从特殊到一般,如归纳、类比)和演绎推理(从一般到特殊,如逻辑证明),通过观察几个偶数相加的和都是偶数,归纳出“偶数+偶数=偶数”的猜想。
- 模型意识: 能用数学的语言(如算式、方程、图表)来刻画和描述现实世界中的问题,把“妈妈买了3斤苹果,每斤8元,一共花了多少钱?”这个问题,抽象成“3x8”这个数学模型。
- 应用意识: 认识到数学在现实生活中的价值,并主动运用数学知识解决实际问题,计算零花钱如何规划,设计一个班级联欢会的预算等。
数学语言 (Mathematical Language / Expressing Mathematically)
这是指学生能够运用数学的语言(包括口头、书面、图表、符号等)清晰、准确、有条理地表达自己的思考过程和结果。
- 核心表现:
- 表达与交流: 能清楚地解释自己的解题思路,能听懂并理解他人的数学想法,在小组讨论中,能说出“我先用加法算出总数,再用除法平均分”。
- 阅读与理解: 能读懂数学题目、数学故事和数学图表,从中提取关键信息。
- 表征与转换: 能在不同的数学表征形式之间进行转换,能把一个文字应用题转换成线段图,或者把一组数据转换成条形统计图。
四个关键方面(数学素养的“血肉”)
除了上述三个维度,新课标还强调了四个贯穿始终的关键方面,它们是素养形成的基础和催化剂。

(图片来源网络,侵删)
数学情感与态度
这是学生数学学习的“方向盘”和“动力源”。
- 好奇心与探究欲: 对数学现象感兴趣,乐于提问,愿意主动探索。
- 自信心: 相信自己能够学好数学,敢于尝试挑战性的问题,不怕犯错。
- 严谨性与科学精神: 追求答案的准确,思考过程的逻辑严密,实事求是。
- 学习习惯: 如认真审题、规范书写、及时检查、善于反思等。
数学思想
这是数学的“灵魂”,是统领具体知识和方法的宏观观念。
- 抽象思想: 从具体事物中抽取数学本质(如从3个苹果、3支笔中抽象出数字“3”)。
- 推理思想: 如前所述的归纳和演绎。
- 模型思想: 如前所述。
- 转化思想: 将未知问题转化为已知问题来解决(如将复杂图形转化为简单图形计算)。
- 数形结合思想: 用图形帮助理解数量关系,用数量关系精确描述图形特征。
数学活动经验
这是学生亲身“做数学”的过程积累,是素养形成的实践基础。
- 直接经验: 亲手操作、测量、实验、制作学具等,用小正方体拼搭长方体来理解体积和表面积。
- 间接经验: 通过观察、模仿、讨论、合作等方式获得的经验,小组合作完成一个调查统计项目。
- 思维经验: 在解决问题过程中,经历“尝试-失败-调整-成功”的思维历程。
数学文化
这是数学的“底蕴”,让学生感受到数学不仅是冰冷的符号,更是人类文明的瑰宝。

(图片来源网络,侵删)
- 数学史: 了解一些重要的数学概念、定理的起源和发展(如祖冲之与圆周率)。
- 数学与生活: 认识到数学在科技、艺术、经济等各个领域的广泛应用。
- 数学之美: 感受数学的简洁美、对称美、逻辑美(如黄金分割、斐波那契数列)。
小学数学素养是一个立体的、综合的概念,它不是孤立的知识点堆砌,而是:
以数学情感为驱动,以数学思想为灵魂,通过丰富的数学活动经验,最终形成用“数学眼光”发现问题、用“数学思维”分析问题、用“数学语言”解决问题的综合能力。
一个具备良好数学素养的孩子,在走出小学校门时,带走的不仅仅是知识,更是一种思维方式、一种解决问题的能力和一种对理性的追求,这才是数学教育最宝贵的财富。
